
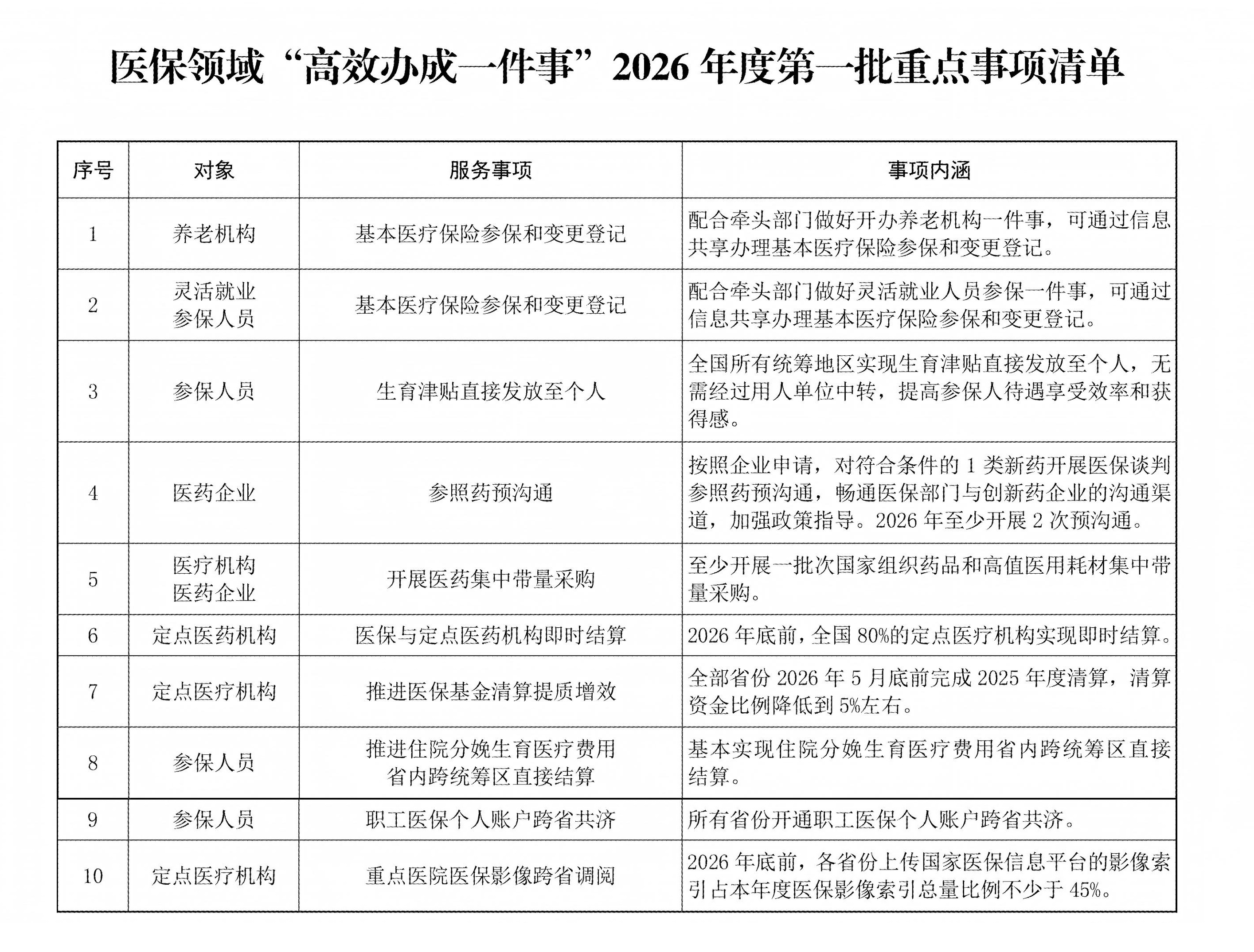
国度医保局2月10日发布医保范畴“高效办成一件事”2026年度第一批重苦衷项清单,其中明确,总计省份灵通员工医保个东谈主账户跨省共济。
阐明此前印发的对于作念好员工基本医疗保障个东谈主账户跨省共济职责的见告,跨省共济的适用对象界限为员工基本医疗保障参保东谈主的嫡支属,共济资金可用于支付被共济东谈主就医购药的个东谈主包袱用度、住户医保及长久照看保障个东谈主缴费。收尾2026年1月初,milan(中国)官方网站337个统筹地区已灵通医保钱包并收尾跨省共济。
此外,清单明确,2026年底前,宇宙80%的定点医疗机构收尾即时结算;至少开展一批次国度组织药品和高值医用耗材推敲带量采购;基本收尾入院坐蓐生养医疗用度省内跨统筹区径直结算。
清单还包括生养津贴径直披发至个东谈主、重心病院医保影像跨省调阅等就业事项milan(中国)官方网站。
开云体育(中国)官方网站


备案号: